Meena's Class Prints
Pages
Home
About
BCA
B.SC(COMP.SC)
BBA
Lab
E-COMMERCE(SLIDE SHOW)
SYLLABUS
M.Sc(IT)
UQP( UG)
SIDE HEADINGS
TUTORIAL VIDEO
Report Bug
NEXT DAY EXAM
meena's passions
E-COMMERCE -NOTES
E-COMMERCE MINDMAP
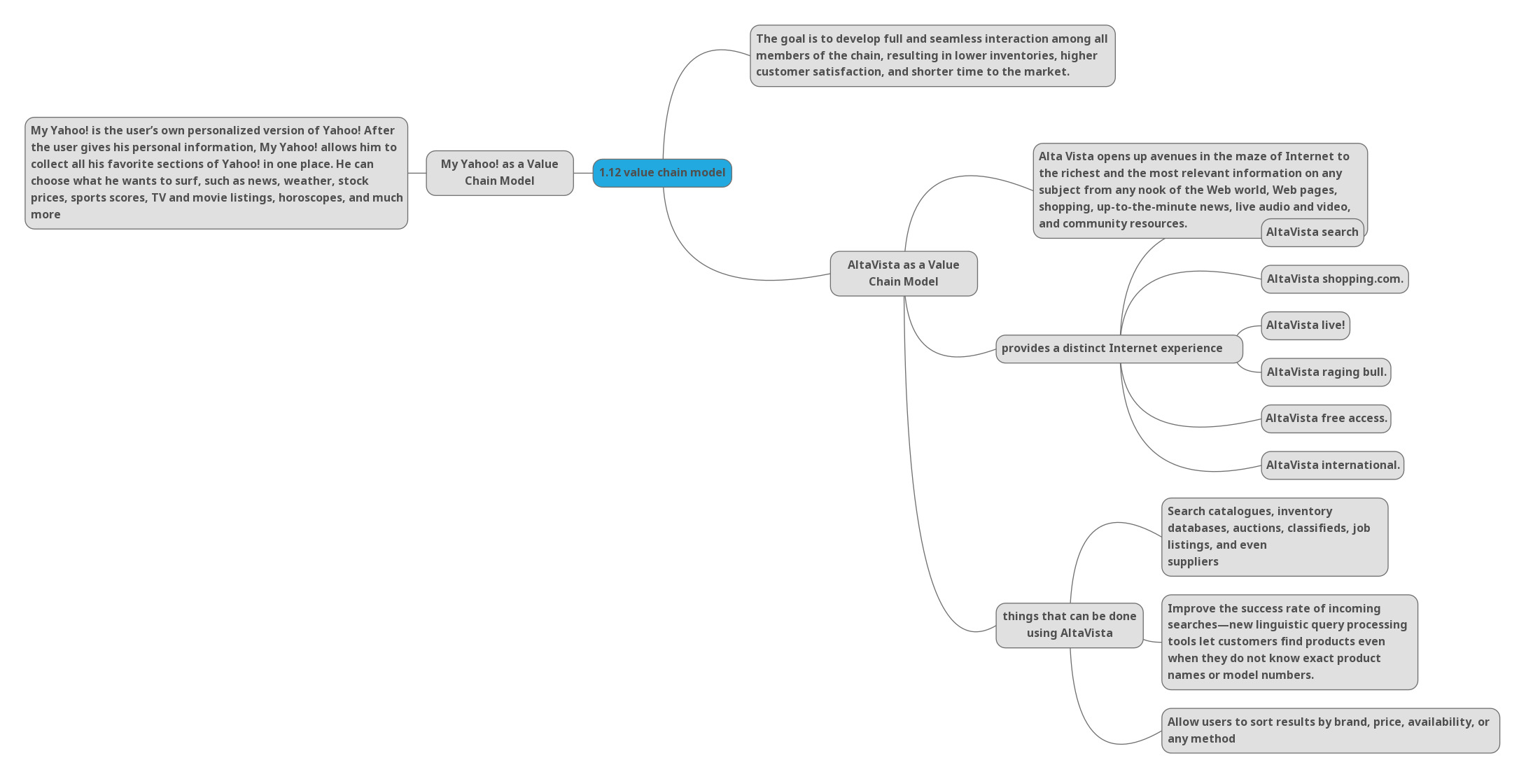
UNIT 1.12[VALUE CHAIN MODEL]
No comments:
Post a Comment
Home
Subscribe to:
Comments (Atom)
No comments:
Post a Comment